
WORKSPOT
In January 2017, WrkSpot approached us with plans to revolutionize attendance recording by building a timecard solution for the US and North American Countries.
MY ROLE
I headed the UX and UI design for the time card solution and was also tasked to create a new identity for WorkSpot. I worked alongside a Product Manager and UI designer from Perdix and stakeholders & developers from the WrkSpot team to produce all deliverables following an agile(scrum) approach.
BACKGROUND
Organizations across the world record the attendance and time spent by their employees within their premises. This helps an organization accurately estimate and control labour costs (avoid overpaying), and manage the productivity of its workforce by making sure employees avoid slacking.
This also enables employees to keep track of the hours they’ve put in and be rest assured that they are getting paid what is due to them. The government has strict rules regarding the maximum number of hours someone can be made to work on a given day, minimum wage and also the wage for overtime. With the daily wage increase in the US ($9 to $15 per hour) it has become an absolute necessity for all organizations to make use of time cards and adhere to various government stipulations. Currently, these companies use a variety of methods, devices and technologies to record attendance and on-premise time for their employees. Some of which are -

THE VISION
When WrkSpot approached us they had already built a timecard solution using Bluetooth 4.0 LE(Low Energy) technology and was testing the technical feasibility of their solutions in a couple of hotels in the US. Based on the initial testing they had received a lot of feedback and had a list of problems for us to solve. Based on our initial meetings we narrowed down the vision of the product to the following points -
-
Make a non-intrusive, automated, Internet of Things (IoT) based system to track attendance and time spent by employees of an organization within its premises - hardware that leverages Bluetooth Low Energy technology, and software in the form of web and mobile apps.
-
Create a mobile-based solution for the employees to log their time spent on premise. Create a system such that they rarely have to directly interact with the solution but if and when they use it, these interactions should be intuitive.
-
Create a web application that showcases detailed graphical representations to administrators about their company’s/department’s employee attendance and on-premise time details (time in, time out, the average stay at floor etc.).
-
The admin should be able to get Paid Time Off (PTO)/leave requests from employees and should find it easy to respond and make decisions on the requests. Intelligent suggestions can be provided to the admin to help them make decisions. For e.g.. Admins can send requests to contractual employees based on additional requirements. The employees can confirm or reject the request based on their availability.
-
For employees who are not tech savvy and employees who don’t have a smartphone, create a non-intrusive web solution to log their time spent on premise.
-
The admin should be able to get updates about unusual behavioral patterns (slacking/overworking/not clocking in). The behavioral patterns help them identify issues early on and tackle them with ease.
USE CASES
Based on the data provided by the WrkSpot stakeholders we decided to focus our efforts on building a solution primarily targeted at Hotels and include more user groups like Hospitals, Manufacturing Plants and Entertainment industry in the Second Phase.
We analyzed the use cases of timecard solutions and identified some key differentiators that we need to focus on while building the product for each of these target groups.
-
Hotels – Administrators in hotels can keep track of cleaners’ room-to-room and intra-room movements and evaluate their behaviour to assess the quality of work.
For e.g., If a cleaner spends less time cleaning a room or spends more time, but doesn’t move around the room much, the administrator will get a notification. The system will send notifications about a room having been cleaned to cleaning inspectors once a cleaner exits the room. The system would help improve the productivity of everybody involved in this process and help hotels save costs based on this improved efficiency.

-
Hospitals – Track cleaners, notifications to nurses in a non-intrusive format as the situation in a hospital can often be highly stressful.
-
Manufacturing – Track on-premise time for employees and even track their positions within the premises. Provide notifications about unusual behavior to administrators and also insights that help them improve the overall productivity of their workforce.
-
Entertainment - In the entertainment industry, wages are much higher for certain employees and their service is requested only for a certain time slot. The system can exactly track when an employee has arrived and left the premises. An employee would have a specific time slot for work and the system will ensure that his payments are made to him or her only on the basis of him or her being present during that time slot. So it wouldn’t matter if they came in early.


RESEARCH FINDINGS
Our user research and other literature reviews revealed that our
target users spend a huge amount of their time on their phone, messaging. 96% of Hispanic mobile users in the US send/receive texts on a weekly basis. 52% of our primary target group –recently immigrated Spanish speaking people, have a messaging app as one of their top three apps by usage. That would suggest that a conversational interface is something that they wouldn’t have much difficulty using.

LAYING THE FOUNDATION




OVER TIME & PTO REQUESTS
The next problem we had to solve was the option to request for overtime and time off requests. Currently majority of the employees are using phone calls to make these requests. These phone calls waste a lot of time for the Admins and at times can lead to awkward conversations. Also, there is the issue of language, more often than not the Admin doesn’t speak the same language as the employee and they’ll end up requiring the help of employee supervisor/other employees to translate the conversation.
We decided to leverage the users’ familiarity with messaging applications to solve this problem. A messaging interface was created for requesting and approving leave, PTO and overtime requests. Employees can send a request by filling a simple form and converse with their admins to make these requests.
The admins on the other hand were free from these unscheduled calls and can be more productive. They can look at all the requests together and approve/reject/reschedule them after chatting with the employees. This also gives them a single place to track the employee availability and they can use this to plan employee shift schedules.

DASHBOARD
A dashboard had to be created where the users, both employees and admins, can come to get a summary of their activities. On top of that we wanted the dashboard to be the screen where the users can not only get quick updates but also make quick decisions.
For employees the dashboard should be able to give them a quick view of their profile and how they are performing in their hotel. This helps them make changes to their routine to improve their performance. They can also see their work summary and track status of their time entries, Leave/Overtime request and payroll. They can send their time entries to admins with just a single click from the dashboard itself.

For the admins the dashboard had to become a mission control screen. It should help them see and track every activities that are happening in their hotel. The dashboard was designed to help the admins track employees & their work performance and also keep a close eye on the functioning of the hotel.
The admins will get alerts about any problems or suspicious activities on their dashboard which makes it easy for them to make quick decisions and avoid disasters. Apart from that they can view and approve timecards and leave requests from employees right from the dashboard screen.


EXISTING USERS
We decided to create the product only targeting medium-to-large hotels and a thorough understanding of the users was essential in creating a product like this. The users were broadly classified into 3 groups based on their mastery/absorption of technology.
UNDERSTANDING THE USERS
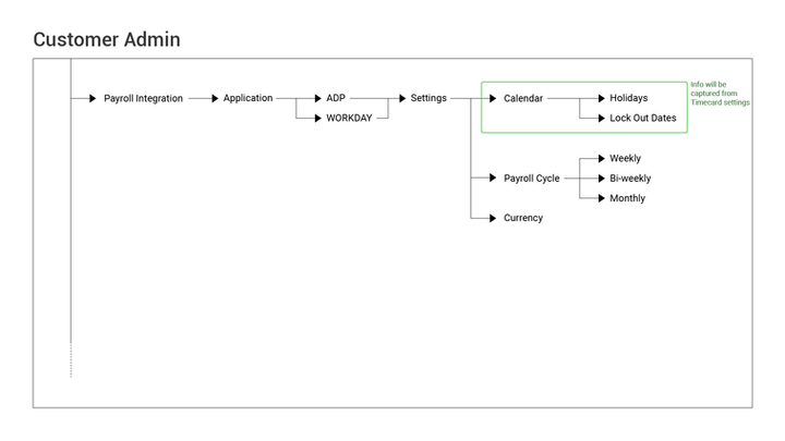
REFINING THE WORKFLOW
We started off the design process by thoroughly understanding the existing workflow. The existing workflow had to be refined to accommodate the findings from our research as well as to improve the experience of using the product by letting users make instinctive choices.
We started by creating a flow for the customer admin as a customer admin is the perfect superset of all types of users. A customer admin has access to all the features, thus it helps to define their workflow and remove features from the flow to accommodate it for other user types.
Creating a solution for administrators/managers is relatively easy as they are well educated and can handle computers and similar devices easily but to create a solution for employees we have to consider the behaviour and limitations of the extreme users -users who are not tech savvy, users who don’t have the money to buy the latest gadgets, are slow adopters of technology and who in all likelihood do not speak English. One of the biggest groups of extreme users in the USA are RECENTLY IMMIGRATED HISPANICS -those who have immigrated to the US recently in search of better work opportunities and are not culturally acclimatized to the US. They speak Spanish fluently and are not very comfortable speaking English.
The problem demands a non-intrusive solution, which means that users are expected to open the application infrequently after the initial sign up process. To make sure that the users are able to use the application without any struggle, if and when they open it, we should create a solution that is considerate of their limitations and where possible leverages their existing behaviour.
USER RESEARCH
We created separate questionnaires for all 3 user types. The questionnaires for the Admins were shared with them through google forms and interactive sections were conducted over Skype with some selected Admins to understand more about the users and their problems while using timecard solutions.
For the non-tech-savvy users, we wanted to follow a more personal approach. Since we couldn’t go and meet them in person we decided to print out the questionnaires and the interviews were conducted with the help of a Housekeeping Supervisor and WrkSpot stakeholder. The questions were also translated into Spanish and Chinese to make the Housekeeping employees comfortable and especially make it easy for them to understand and respond to the questions more clearly. Some of the specific questions were-
-
Understand how tech-savvy they are. (Do you have a smartphone or any other form of Computer? Do you carry your phone the workplace?)
-
What are the applications you use on your phone regularly?
-
What are the features that you like from your favourite app?
-
What is your daily routine at the workplace?
-
How do you apply for a PTO or a Sick Leave?
There were also questions to understand their knowledge of work policies and protocols. But the questions mainly focused on understanding the types of tech interactions that are comfortable for these users. This was mainly done through understanding the type of applications/websites these users are already using on their phones or computers.
We decided to leverage this information to help the non-the-savvy users by creating an intuitive product that primarily uses the interactions these users are already familiar with.
One of the most important usability heuristics dictates that design should promote recognition over recall. Recognition is easier than recall (For example, it is easier to figure out, whether or not a person you’ve seen walking down a street, is someone you’ve met before as compared to trying to remember what their name is). Recognition requires lesser cues than recall and is hence easier to do. An interface that a person feels that they have ‘seen before’ or have ‘used before’ can actually be more intuitive to use.
BUILDING THE SOLUTION
ALL ABOUT THE USER
The primary use of a timecard solution is to track the in and out time of employees. WrkSpot’s solution was to place Bluetooth beacons around all the rooms, entries/exits of an office building to create a Bluetooth net around the workplace. Any employee in the vicinity of the workplace will be notified to log their time. They can log time by a single click on the WrkSpot app. They only need to check the entries once a week/month (based on their pay cycle) when they have to send it to their supervisors/managers for pay approval. WrkSpot app also helps the employees to request for leaves and get alerts and messages regarding their work.
LEVERAGING INSTINCTS
Our task was to design interfaces for Time Entry, Dashboard, Leave and Overtime Requests for both Employees and Admins.
WrkSpot’s initial solution as well as most of the existing timecard interfaces in the market had a tabular format. This spreadsheet format was hard to look at (especially for our use base) and comprehend. On top of that we were adding extra layers of information.
TIME ENTRY
The time entry solution we created should be able to show the difference between the time captured by the Bluetoothe fence (IoT) as well as the time entered through the mobile app. WrkSpot application will start capturing the data as soon as the employee is inside the Bluetooth fence but the timecard will only start when they open the mobile application to click start on their screen. The interface we were to create should be able to showcase both these time entries separately so that the managers/admins can approve the time entries and verify without any doubt that the employee was indeed inside the workplace. On top of that any manual entries created for any reason as well as any overtime entry should be showcased on the screen separately. Manual entries and the reasons for them have to verified to make sure there has been no tampering with the time entry data. Overtime entries are usually pre-approved, so that also need to be verified because the employees are paid 1.5x to 2x their hourly wage for any overtime work. In short the interface we were suggesting should make sure that the admins have to look at the entries closely only if there are any manual or overtime entries.
Considering all the pain points we created a time entry interface inspired from non-destructive editing (NDE) softwares that show the data on a timeline. This helped in showing all the data we had in a visual format that enabled the easy comparison and made detection of errors easy. Each type of entry had different colour and the IoT capture appears in the brand primary colour. This made it easy for users to differentiate between different kinds of entries. If an employee’s time entry only had blue and green colours, then the admin doesn’t have to waste time verifying that employees entries.
MOBILE APP - TIME ENTRY FOR EMPLOYEES
For the initial version of the solution it was decided by the product owners to create a mobile app to let the employees log their time entries. The app design had to be such that it can be extended in the future to include more features like the dashboard and leave request options. For the initial version the app had to be extremely simple to make sure the employees are easily on boarded to this new way of time entry.
We created a single screen app with a large button to help the employees start and end their time logs. The app also will show their work schedule for that shift on the same screen.
References: https://www.emarketer.com/Article/Language-Matters-Hispanics-Social-App-Use/1010989, https://www.nngroup.com/articles/recognition-and-recall/
The dashboard is made up of cards that the user can move around. The cards are available in different grid sizes and this makes it easy for the users to customize cards on their dashboard based on their work priority and preferences. This makes the dashboard truly personal and helps improve the productivity of the admins.
The information that is showcased on the cards can be controlled very easily with the help of the settings available on each card. The settings are made visible to the user when they click on the Edit button on the card. This helps the users customize their cards through a clutter-free interface. Also, since the customization options are provided on the card, cognitive overload on the users is reduced to a minimum, thus making this interface easy to use even for non-tech-savvy users.





